
乐大姐
FM104.8《家在苏州--乐大姐说装修》栏目特邀嘉宾,
赫博别墅设计创始人之一;
多次受邀成为院校家居的授课讲师;
98年至今,
为万千家庭打造幸福家居同时,也相互成为了好朋友。
任何与装修有关的问题,欢迎您添加乐大姐微信:13382100888,
乐大姐会为您做一对一解答。
“清水江南的这种全屋整装模式跟业主沟通比较多,能够每周、每天、甚至重要环节、重要节点都能及时地跟业主沟通,把现场情况跟业主报告,所以我对工程的进展是非常了解的。可以讲,我虽然人不来,但是我对这个工程的进度、施工质量是非常有信心的。竣工后来家里参观的朋友及邻居都对效果赞不绝口!我现在已经把乐大姐团队介绍给好多朋友了!”
——by 九龙仓碧堤半岛业主钱先生
本案业主钱先生一家三口生活融洽,在与业主接触的过程中发现,钱先生一家子性格温和、直爽,待人简单大方,平日里喜欢在院子里种一些花草、果树、蔬菜等,对日常家居生活有着高品质的追求。▲ 乐大姐正在拍摄苏州电视台《第一时间》解析样板房装修知识点在和乐大姐、苏州电视台《第一时间》拍摄老师等攀谈的过程中,钱先生告诉乐大姐,人这一生装修不了几回,所以我看了很多公司,当看到乐大姐朋友圈里分享的各个小区工地现场的施工照片,觉得特别细致,从施工到监管,你们带给我最大的感受就是省心、放心。最关键的是竣工效果有保障,每一套装修成品都让人耳目一新!果不其然,最后成品呈现的效果也确实是这样子的,我们一家人都很满意!乐大姐团队的服务,我多次讲了很难得,非常尽心。对于一些细微的个性化的需求,他们都尽力满足,这是非常不容易的,而且还有就是我们不在的时候,他们也能够主动帮我把关,比如说地下室的电视背景墙用的是大理石拼贴,当时就是工程经理带着师傅拼了一整天才拼出纹理自然的画面,而我表妹家跟我们家是同一时间装修的,他们家也买在九龙仓,平层,我们家已经竣工了,她还在跟装修公司扯皮,竣工更是遥遥无期!▲ 乐大姐正在拍摄苏州电视台《第一时间》解析样板房装修知识点从项目开工到拍摄,从最初持有保留观察的态度到如今一家人在里面幸福生活的样子,也让乐大姐团队无比开心,觉得辛苦付出是值得的。乐大姐团队见证的不仅仅是项目的开工,更是业主收获美好别墅生活的过程。九龙仓碧堤半岛这套案例的竣工现场乐大姐有分享到自己的微信朋友圈里,获得了一致好评,高还原度的设计赢得了很多人的青睐,精致细腻的新中式软装也收到一波又一波的肯定,项目交付后业主钱先生对这个家非常满意,觉得实景效果要比效果图还要好!完全实现了他“采菊东篱下 悠然见南山”的梦想,以后可以在院子里种种菜种种花喝喝茶,实现诗意栖居!现在大家和乐助手一起来看一下整个装修过程和装修效果吧(悄悄话:小编告诉你哦,这套案例实景效果的视频会在苏州电视台《第一时间》播出),大家可以对比一下设计效果与实景效果之间的还原度哦)实景效果
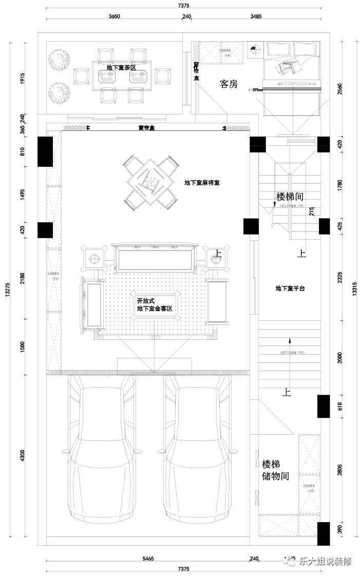
◆ 地下室




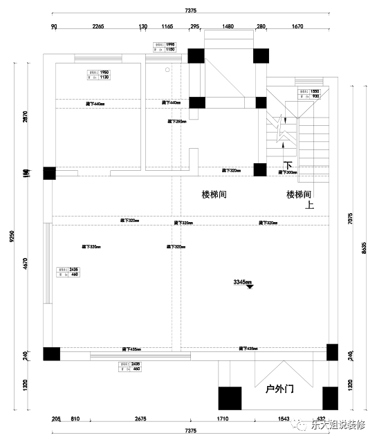
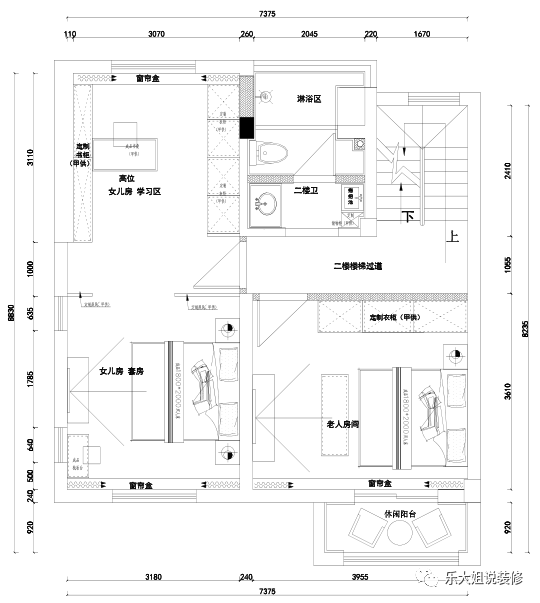
◆ 二 楼(儿童房+老人房)



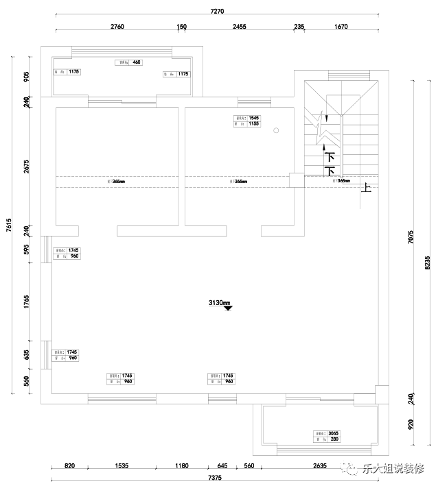
◆ 三 楼(主卧套房)



点击左下方“阅读原文”,即可在线免费看本案例全景图(360°)。再次感恩业主
对乐大姐团队的信赖与认可
您的新家落成
我们来见证幸福、兑现承诺。
当梦想变成现实,家有了情感,
我们的缘分也有了新的定义,
竣工才是我们服务的开始,
时间是检验我们服务的试金石。
我们一定不会辜负您的这份信任!

如果您觉得乐大姐说的内容很有价值
欢迎分享转发至您的朋友圈
让更多的朋友都能轻松装修,自在生活!
当然,您也可以添加乐大姐微信号13382100888
或扫描下方的二维码
说出您的装修难题、让乐大姐为您答疑解惑
不管您是装修完工了
还是即将装修的
或者正在装修的
乐大姐一定知无不言,言无不尽