乐大姐
FM104.8《家在苏州--乐大姐说装修》栏目特邀嘉宾,
赫博别墅设计创始人之一;
多次受邀成为院校家居的授课讲师;
98年至今,
为万千家庭打造幸福家居的同时,也相互成为了好朋友。
任何与装修有关的问题,欢迎您添加乐大姐微信:13382103377,
乐大姐会为您做一对一解答。
项目地点:吴江七都亨通苑(独栋别墅)
项目面积:720㎡
项目风格:大美
项目性质:全屋整装
项目状态:正在施工
每一套作品,都是私人定制
01
THE CUSTOMER DEMANDS
业主需求
本案业主是乐大姐团队的老客户了,2021年年初刚装修好一套383㎡的大平层,不过因是给大儿子准备的婚房,加上层高受限,设计上选的是更偏向于年轻人喜好的现代美式。
而男业主一直有一个大美式的风格梦,所以在大平层装完之后看到效果非常不错,业主夫妻俩就决定再次找乐大姐团队把这套位于吴江七都的720㎡独栋别墅重新装修一下,本案之前的装修已经有20多年了,比较陈旧杂乱,空间规划上也不是很合理,现经乐大姐团队重新设计后业主夫妻二人非常期待竣工成品。
02
LOBBY
门厅




入户门厅顶地面相呼应,叠加的石膏线与地面拼花,塑造了步入宅邸时的仪式感,渲染经典贵族住宅气氛。
03
LIVING ROOM
客厅


步入客厅,长达7米的过道、高达6米的挑空、大面积的落地窗、庄重大气的弧形拱门,将来宾带入宏大的场域,非常直观地感受到独栋大宅的宏阔气势,震撼非常。
乐大姐团队设计老师于大处落笔,在硬装设计中捕捉美式风格的气韵。气势磅礴的大理石背景、扑面而来的深色护墙板,硬朗复古的石膏走线,精致繁复的雕花,展现引人驻足的奢华布局手法,铺就客厅空间浪漫而优雅的美式氛围。


在细节处,设计老师也不忘精雕细琢。质感硬朗高级的沙发,轻盈细腻的蓝色绒布窗帘,时尚柔和的橙色单椅,入眼便是潋滟的水晶吊灯,多层石膏吊顶中间的描金设计......,犹如优雅的女士,起承转合着客厅的精致格调。
白色的窗纱静静垂落,将人与外界环境分隔开来,感受光影的变幻,感知时间的流连,足够沉浸在眼前美好的一切里。
04
DINING ROOM
餐厅


拱形门洞连结着客餐厅,以美式古典为基调,大面积木饰面铺陈,营造空间细节缤纷之美。
超大的圆形实木餐桌与皮质餐椅,围合出一日三餐的仪式感。金属雕花/镶边与定制的餐边柜,设计老师在细节中强化空间的精致与浪漫感。

05
KITCHEN
厨房


家居生活旨在便利,强调功能,忠于细节,厨房也是如此。14.4㎡的厨房空间,以岛台为中心,形成回字形行走路线,增加尺度感与灵活性,让家人之间的互动更显温情。U字型操作台囊括了冰箱、灶台、洗碗池、蒸箱、烤箱、橱柜等功能,一应俱全,空间得到了充分利用。与此同时,厨房作为必不可少的功能区,也应该是一个具备视觉享受的空间,深色的木质橱柜门板搭配浅色系的台面、墙地砖营造出独特的复古空间氛围,细腻与质感相辉映衬,交织出空间的层次感,更凸显原始恬静之美。


06
MASTER ROOM
三楼主卧



2F、3F作为起居功能,追求宁静的休憩氛围,有独立的门厅过道,满足了家庭日常的居住要求,传递出远离城市喧嚣后带来真正的放松感,不浮于华丽,而侧重去表现细节的精致和空间的艺术气息。




三楼主卧套房的色调深沉内敛,在这里,时尚、流行反而是刻意避免的,设计师想要营造的是一个经典的空间氛围,它或许带有旅行的记忆,或许是一个关于美式庄园的梦,让人从日常中脱离,回归到一种慢节奏中,去感受木质的温润气息,抚摸着优雅的线条,不浮不躁。护墙板硬朗分明的线条与床头凹凸有致的硬包造型、柔软的床品形成美学上的冲突,碰撞出多元的设计魅力。沙发躺椅单品与床头摆件,有着别具一格的复古审美,给予空间更多的艺术感。



对居者来说,浴室空间极其重要,它是一个彻底放松的空间,因此在设计上,设计老师对于浴室的面积、布局、色彩选择都进行了考量,有独立的淋浴房、独立的马桶区、落地浴缸,还安装了电视,给主人带来全新的体验,让日常洗漱成为一种享受。




三楼主卧的独立书房,是男女主人的居心地。整面墙的书架,营造了良好的阅读氛围。一张大实木书桌,敦实而温暖。当阳光照射进来,窗外景色怡人,窗内书香弥漫。
07
BOY'S ROOM
二楼大儿子房

大儿子房因原有格局比较小,故选用了时尚的现代美式手法来打造。空间以雾霾灰与乳白为主场色,清冷的色彩与布局带来秩序感,显得没那么压抑,配合灯光、挂画的氛围设置,营造出静谧且柔和的空间氛围。

08
BOY'S ROOM
二楼小儿子房



小儿子房床头背景采用他喜欢的宇航员探索太空的画面,顶面还采用了星空顶的效果,生动有趣,且有个性。电视背景,纵横的线条关系突破了空间的平实,营造简洁凝练的空间氛围。
小儿子的书房强调简单实用,一览无余,干净利落的几何线条搭配雾霾灰高品质家具,展现现代美式的时尚大气。
09
BASEMENT
地下室


B1层有些类似于私人会所,根据居者的多元化需求分为三个功能区:影音室为大片爱好者带来视听享受;水吧区、酒窖、棋牌室是属于主人与好友感情交流的地方;会客厅又满足了更加灵活多样的社交情感需求。

极具尊贵感的会客空间,大块面的木饰面墙面铺陈开来,同时又用亮眼的跳色、柔软的材质来化解空间的庄重感,创造一个平和、中立、灵动、自然的空间氛围,让情感在其间自由生发。
改良壁炉更适合现代生活的质感,与建筑挂画搭配组合,再现美式经典复古的场景。




地下室的影音室采用的也是星空顶造型+护墙板+墙布的造型组合,这样整体的颜色、风格与外面的大美式空间一致,更加突出整体风格。
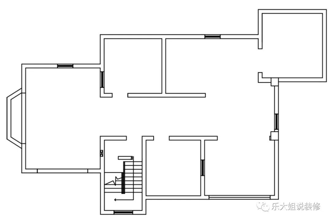
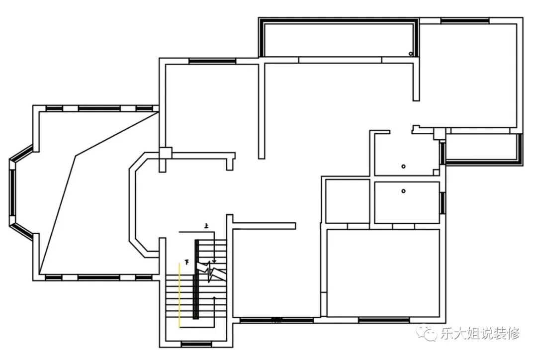
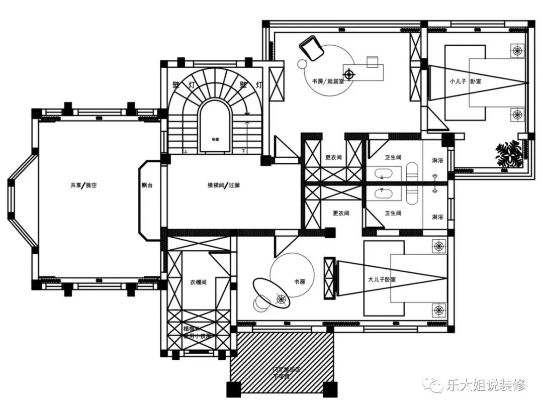
10
FLAT PLAN
平面方案

地下室原始户型图

地下室改造后户型图

一楼原始户型图


三楼改造后户型图
- 因本案上一次装修是20年多年前了,不论是设计上还是使用功能上很多都跟不上业主一家现在的需求了,故乐大姐团队基于业主的家庭需求及发展全部重新设计,一楼规划为动区,主要有客餐厅、厨房、老人房等,二楼规划为大儿子和小儿子各自的套房,三楼则是超奢华的主卧大套房,地下室则是用来休闲娱乐的,功能分区十分明晰合理。
- 因本案原结构一进门就是直接过道底,没有任何隔断,故后期经过改造后,做了一个独立的门厅效果,这样不仅增加了空间感,私密性也更好一些。
- 因本案的客厅是挑高空间,故中央空间的安装位置尤为重要,否则后期的能耗和冷暖气流的循环都是问题。考虑到二楼有个飘窗台,把中央空调安置在飘窗台凸出来的位置上,这样既充分地利用了空间,设计上效果也美观。
11
PANORAMA
全景图
点击左下方“阅读原文”,即可在线免费看本案例全景图(360°)。https://vr.justeasy.cn/view/16440027ei5g5375-1642848578.html